[SaaS Idea] Markdown to ... converter
Summary: Online service to convert Markdown to PDF / Confluence / Word / Google Docs / HTML etc
Release 1.0:
Feature: Convert Markdown to Confluence
Scenario: Successfully post Markdown document
Given: a Markdown document
When: JD posts the document
Then: I accept the document
And: Return a unique identifier
Scenario: Successfully convert Markdown document
Given: a Markdown document
When: JD posts the document
Then: I convert the document to Confluence
And: Return a unique link to download converted document
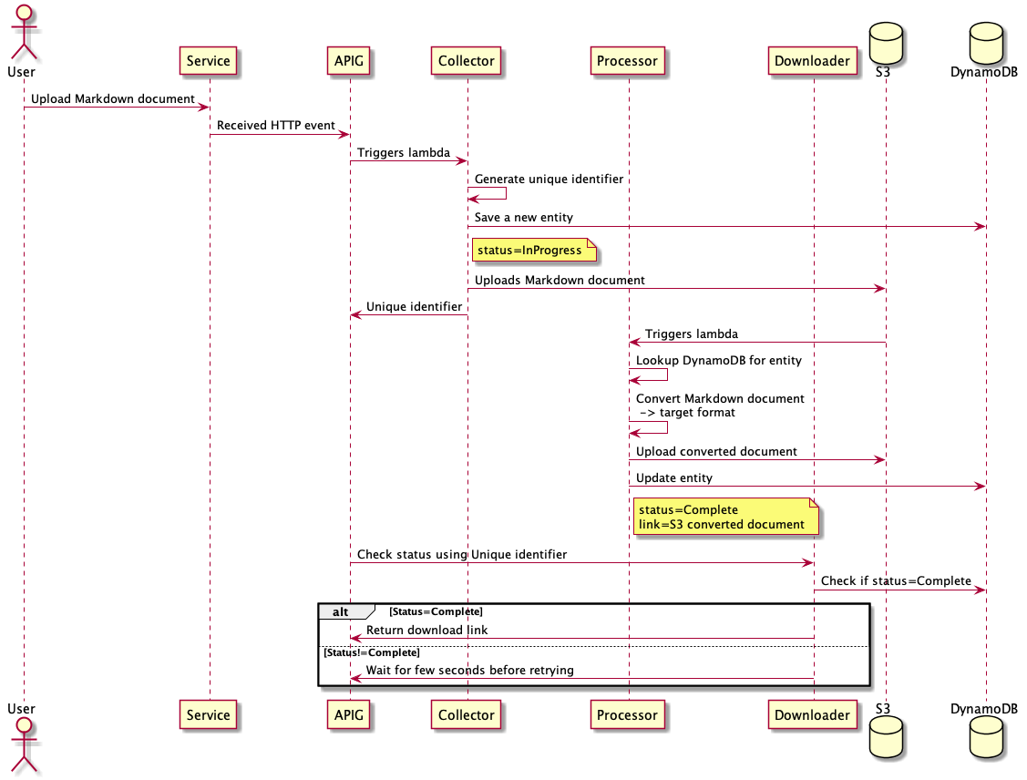
Technology
[] Subdomain - markdown.example.com [] AWS Lambda/API Gateway using serverless framework [] Python Flask
Sequence Flow
